Knowledge Base
Breadcrumbs

Change Management Process

Purpose

The Change Management Process aims to ensure that all changes within Managed Services are appropriately planned, managed, and reviewed before implementation. This process provides standardised methods and procedures to be used so that all changes introduced minimise disruptions to service while maximising benefits to our customers.

Objective

The objective of the Change Management Process is to:

  • Ensure that changes are recorded and evaluated.

  • Authorised changes are prioritised, planned, tested, implemented, documented, and reviewed in a controlled manner.

  • Provide a structured approach for planning, scheduling, and implementing changes.

  • Assess and evaluate a change before implementation to understand the risk and impact.

  • Eliminate or minimise the impact of any service outages associated with the change.

  • Deliver change promptly to meet business requirements.

  • Achieve success for the first time itself.

  • Ensure that all stakeholders receive appropriate and timely communication about the change so that they are aware, adopt, and support the change.

Change Types

Term

Definition

Change

A Change is an addition, modification, or removal of anything that could affect IT Services. A change request is a formal communication seeking an alteration to one or more configuration items.

Change Management

The Change Management Process is responsible for controlling the lifecycle of all Changes.

Standard Change

Standard Changes are Request that is frequently performed, regular, and routine.

Normal Change

Normal change refers to Changes that must follow the complete Change Management process, including review, planning, and approval.

Emergency Change

Emergency Change is the change that is vital to meet business needs and must be implemented as soon as possible.

Roles and Responsibilities

Role

Responsibility

Requestor

  • Initiates the Request

  • Responsible for explaining the benefits and business justification of the change.

  • Provide Change details

  • Addresses questions raised during the processing of the change.

Support Agent

  • Notify Customer/Stakeholders on the status of the change throughout the lifecycle of the Change Ticket

Change Manager

  • Assess Change for Risk & Impact

  • Review Implementation Plan, roll-back plan, test plan

  • Accept/Reject Change

  • Coordinate as required throughout the Change lifecycle

  • Perform Post Implementation Review

Change Advisory Board (CAB) - Internal

  • Assesses and Approves Changes

  • Raises issues and concerns in areas such as risk mitigation, business impact, and scheduling as appropriate.

  • Reviews failed Changes

  • Reviews progress reports on on-going Change Requests

Change Advisory Board (CAB) - Customer

  • Assesses and Approves Changes

  • Raises issues and concerns in areas such as risk mitigation, business impact, and scheduling as appropriate.

Emergency Change Board (E-CAB)

  • Emergency Change Review

  • Makes decisions about high impact Emergency Change

  • Reviews and approves Emergency Changes

  • Raises issues and concerns in areas such as risk mitigation, business impact, and scheduling as appropriate.

Change Ownership

The Support Agent owns the change and is responsible for assessing, planning, and communicating updates to the Requestor and Internal stakeholders (Account management, Leadership team, as applicable) throughout the Change lifecycle.

Change Process

High-Level Flow

change1.png

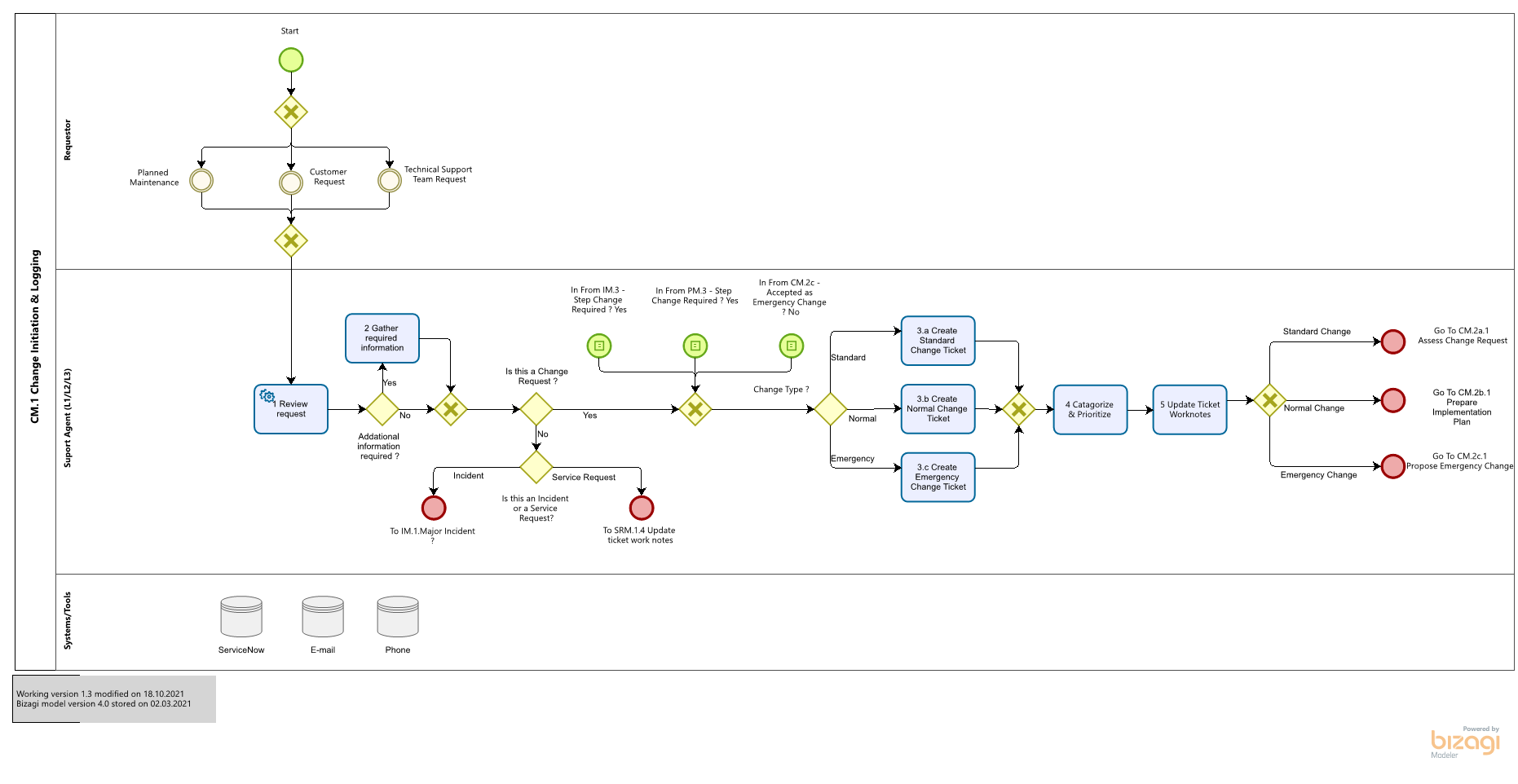
Change Initiation

change2.png

Normal Change Assessment, Planning, and Authorisation

Note that the flows for Standard and Emergency are available upon request.

change3.png

Change Implementation

change4.png



RACI Matrix: Change Management Process

Key:

R=Responsible
A=Accountable
C=Consulted
I=Informed


Stages


Requestor (Customer)

 

L1/L2/L3 Support Agent (As Applicable)

 

Change Manager

 

Change Advisory Board (Internal/Customer)

Change Initiation & Logging

C

R

A

I

Prepare implementation, roll-back, and test plan

C

R

A

I

Implementation, roll-back, and test plan

I

C

A/R

C

Approve/Reject Change

I

C

C

A/R

Notify Customer/Stakeholders on Change status

 

I

 

A/R

 

C

 

I

Implement Change

I

A/R

C

I

Verify/Test Change

I

A/R

C

I

Notify Customer/Stakeholders on Change resolution

 

I

 

A/R

 

C

 

I

Resolve Change Ticket

I

A/R

C

I

Perform PIR

I

C

A/R

I